2025 湖南会计职称评审指南:从高级到正高全攻略!

发表时间:2025-08-15 17:01
图片
有策咨询




有策咨询

行业开创者

专注职称规划18年

图片

2025 湖南会计职称评审指南:从高级到正高全攻略!

图片

作为深耕职称评审行业多年的专业机构,有策咨询现针对《湖南省会计系列职称评价办法》,提炼核心要点,助会计人员清晰规划晋升路径!

文件解读


一、职称体系与评价方式

职称等级评价方式名称
初级
以考代评
助理会计师
中级
以考代评
会计师
副高级
考试 + 评审结合
高级会计师
正高级
评审
正高级会计师

二、申报核心条件

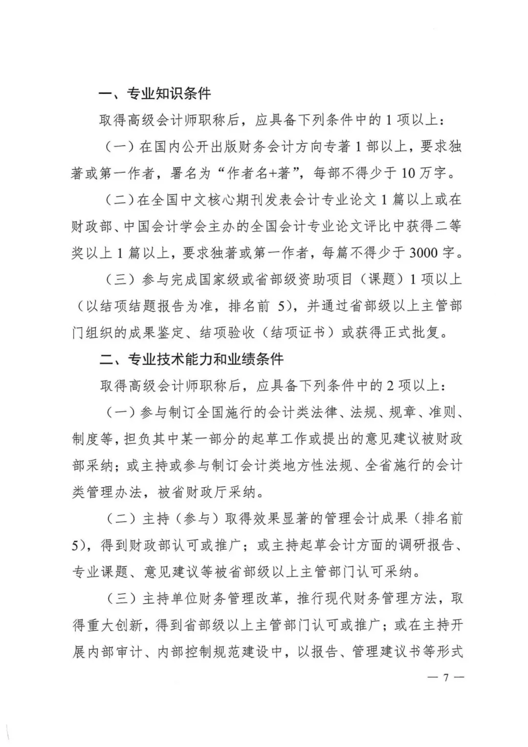
(一)高级会计师(副高)

  1. 学历 + 资历(需先通过全国高级会计师考试):
    • 大专学历:取得中级职称后,从事会计工作满 10 年;

    • 本科 / 硕士:取得中级职称后,从事会计工作满 5 年;

    • 博士:取得中级职称后,从事会计工作满 2 年;

    • 博士后出站可直接申报。

  2. 业绩要求(需满足 2 项以上):
    • 主持建立企业财务管理制度、内控体系,成效显著;

    • 参与企业上市、并购重组等重大项目,贡献突出;

    • 主持县级以上审计、会计信息化项目,成果被采纳。

(二)正高级会计师

  1. 学历 + 资历
    • 本科及以上学历,取得高级会计师职称后,从事会计工作满 5 年。

  2. 业绩要求(需满足 2 项以上):
    • 参与制定全国 / 省级会计法规、制度,意见被采纳;

    • 主持大型企业财务改革,成果在全省推广;

    • 担任上市公司审计 / 投融资项目负责人,完成 3 项以上重大项目;

    • 获全国先进会计工作者、省级会计领军人才等荣誉。

三、破格与特殊人才通道

  1. 破格申报高级会计师
    • 近 3 年考核连续 “优秀”,经 2 名正高专家推荐;

    • 满足其一:出版财务会计专著 2 部(独著,每部≥10 万字);或在核心期刊发表论文 2 篇(独著,每篇≥3000 字)。

  2. 免考 / 直接评审
    • 注册会计师:执业 3 年 + 从事会计工作 5 年,可免考高级会计师考试;

    • 省会计领军人才:考核合格者免考,直接参与高级评审;

    • 全国高端会计人才:可直接申报正高级会计师。

四、材料与诚信要求

  1. 必备材料
    • 学历证、职称证、高级会计师考试合格证;

    • 业绩成果证明(项目合同、验收报告、获奖证书等);

    • 论文 / 专著(正高需核心期刊论文或 10 万字以上专著)。

  2. 诚信红线
    • 材料造假者记入诚信档案 3 年,取消申报资格;

    • 学术不端、提供虚假业绩者 “一票否决”,已获职称将被撤销。

专业机构提醒

  1. 业绩材料需聚焦 “实操性”,突出在财务管理、风险控制等方面的具体贡献;

  2. 继续教育虽非必备,但量化评审时可加分,建议按要求完成;

  3. 申报前需在单位公示≥5 个工作日,未经公示的材料不予受理。


提前规划业绩,精准匹配条件,祝各位会计从业者顺利晋升!
图片
图片
图片
图片
图片
图片
图片
图片
图片
图片
图片
图片
图片
图片


图片

咨询职称问题

点击“联系老师”

图片

图片

#湖南职称

#职称评审

#继续教育






职称规划找有策


图片
扫一扫了解更多
往期精彩推荐:





关于做好2025年度全省高级职称评审工作的通知!


重磅!职称继续教育,这些要点关乎你的职业发展,速看!


有策诚邀三湘英才!共筑湖南职称评审专家智库新未来!


湖南职称证书下载及有效期设置、证件照更改流程,看完此文你就会了!


【紧急辟谣】“湖南省职称全面以考代评”系误读!谨防受骗!


分享到:
走进有策           职称评审服务           增值项目          有策学院           有策风采         联系我们
公司简介
员工风采
文化理念
荣誉资质
职业规划
申报指导
材料整理
材料审核
申报全流程服务
专利申请
学历提升
职称政策
职称培训
考试动态


联系电话:18890398078(8:30-18:00)

联系邮箱:2503031863@qq.com
联系地址:湖南省长沙市天心区芙蓉中路二段
新世纪大厦9012室
姓名
*
电话
*
留言
*
提交